400V vs 800V

Här diskuterar vi elektriska fordon från andra tillverkare än Tesla

Moderator: Redaktion

Användarvisningsbild
RagWal
Teslaägare
Inlägg: 1222
Blev medlem: 06 dec 2018 19:29
Referralkod: ts.la/ragnar71607

Re: 400V vs 800V

Inlägg av RagWal »

Vad vet vi om cellernas impedans i nyare 800V system?

Man kan inte påstå att celler med samma aktiva kemi har samma förmåga till höga laddeffekter. Cellens impedans bestäms tex även av hur mycket material för tex avledning av ström som finns och hur den är utformad.

Batteriets impedans i kombination med termisk hantering och hur nära gränser man vill köra ger svaret. Inte om det är 400V el 800V.

800V bilar är typiskt nyare konstruktioner. Man har nog också bestämt att laddeffekten är av vikt för kund och marknadsföring och då valt celler med lägre impedans och låtit marknadssidan "motivera" med 800V för att det är enkelt. Inte för att det är relevant.

Min tes är fortsatt att den större tekniska vinsten för 800V vs 400V ligger i totalt sett billigare halvledare för motorstyrning, kontaktdon och i liten utsträckning nättare kablage om totalt ca 1m.
Användarvisningsbild
AAKEE
Teslaägare
Inlägg: 6816
Blev medlem: 04 nov 2020 20:12
Ort: Boden
Referralkod: ts.la/ke18519

Re: 400V vs 800V

Inlägg av AAKEE »

iAkita skrev: 16 okt 2023 09:22
Är det verkligen ingen som har sett några uppgifter om vilken effekt en Model 3/Y använder för att kyla batteriet vid laddning (alltså när den väl kommit upp i rätt temperatur och behöver kylning för att bibehålla den)?
Jag har sett det i mina loggar för min M3P, men jag har sannolikt raderat allt när jag bytte bil. Lyckades inte se MSP log och var orolig att det inte loggades så jag raderade min M3P ur själva Teslalogger. Har inte kollar i raspberryn, mest för att jag haft dåligt med tid och är rätt oinsatt i operativet. Det kan finnas kvar.

I vart fall är det rätt säkert att det inte går några höga effekter för att hålla temperaturen vid Supercharging. Skulle det vart så här i Sverige skulle det inte fungera i varma länder. (Jag hade logs för SuC V3 både i -30 och +30.)

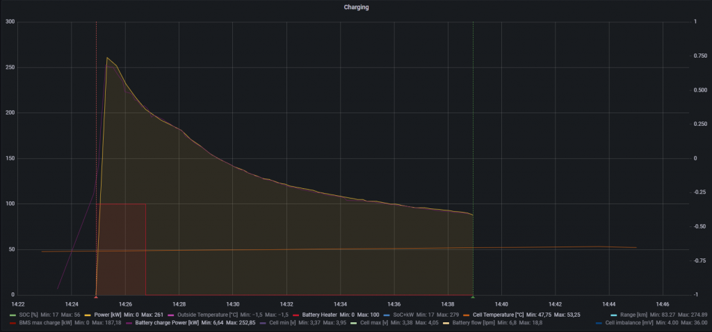
Edit, i vart fall en gammal bild från en gammal logg:
Power, den gula är det vi läser på displayen.
Battery charge power, den, ehhh, lila eller mangenta.
SuC_261kW.png
Senast redigerad av AAKEE, redigerad totalt 1 gånger.
MSP ’23 Ultra Red/black 21” Arachnid
M3P ’21 Multicoat/black
Mazda Rx3 -73, Audi A5
iAkita
elbilist
Inlägg: 2822
Blev medlem: 11 dec 2016 21:15

Re: 400V vs 800V

Inlägg av iAkita »

Jag har inte hunnit med att fundera över detta så det är möjligt att jag gör bort mig nu, men vad är fel i resonemanget nedan?

Tänk er två teoretiska batteripack med samma kapacitet (kWh). Det ena batteripacket består av 200 seriekopplade celler med en kapacitet på 100 Ah och en spänning på 840V vid fulladdat. Det andra batteripacket består av två parallellkopplade serier med 100 celler i varje, en kapacitet på 200 Ah, och en spänning på 420V vid fulladdat.

För att ladda dessa batterier fulla på en timme behöver man ladda med 100A i 840V batteriet, och med 200A i 420V batteriet. I 420V batteriet laddas varje serie om 100 celler med 420V och 100A. I 800V bilen laddas den enda serien om 200 celler med 840V och 100A. Man behöver alltså bara skicka in hälften så hög ström per cell i serien för att ladda 840V serien jämfört med 420V serien.

Nog borde väl det kunna ge betydligt högre värmeutveckling i 420V serien jämfört med 840V serien, och därmed begränsa laddningen/laddkurvan? I 420V batteriet måste man ladda 200Ah men i 840V batteriet bara 100Ah för att kunna plocka ut samma mängd energi.
Cupra Born - 23
Peugeot e-5008 GT Ultimate -25
BMW i4 M50 -24 (Såld)
BMW iX3 -23 (Korttidsleasing)
Kia EV6 GT -23 (Såld)
Kia EV6 GT Line -22 (Såld)
VW ID4 1st Max -21 (Såld)
Kia e-Niro Advanced Tech -19 (Såld)
Renault Zoe Intense -16 (Såld)
Användarvisningsbild
AAKEE
Teslaägare
Inlägg: 6816
Blev medlem: 04 nov 2020 20:12
Ort: Boden
Referralkod: ts.la/ke18519

Re: 400V vs 800V

Inlägg av AAKEE »

iAkita skrev: 16 okt 2023 13:59
Jag har inte hunnit med att fundera över detta så det är möjligt att jag gör bort mig nu, men vad är fel i resonemanget nedan?

Tänk er två teoretiska batteripack med samma kapacitet (kWh). Det ena batteripacket består av 200 seriekopplade celler med en kapacitet på 100 Ah och en spänning på 840V vid fulladdat. Det andra batteripacket består av två parallellkopplade serier med 100 celler i varje, en kapacitet på 200 Ah, och en spänning på 420V vid fulladdat.

För att ladda dessa batterier fulla på en timme behöver man ladda med 100A i 840V batteriet, och med 200A i 420V batteriet. I 420V batteriet laddas varje serie om 100 celler med 420V och 100A. I 800V bilen laddas den enda serien om 200 celler med 840V och 100A. Man behöver alltså bara skicka in hälften så hög ström per cell i serien för att ladda 840V serien jämfört med 420V serien.

Nog borde väl det kunna ge betydligt högre värmeutveckling i 420V serien jämfört med 840V serien, och därmed begränsa laddningen/laddkurvan? I 420V batteriet måste man ladda 200Ah men i 840V batteriet bara 100Ah för att kunna plocka ut samma mängd energi.
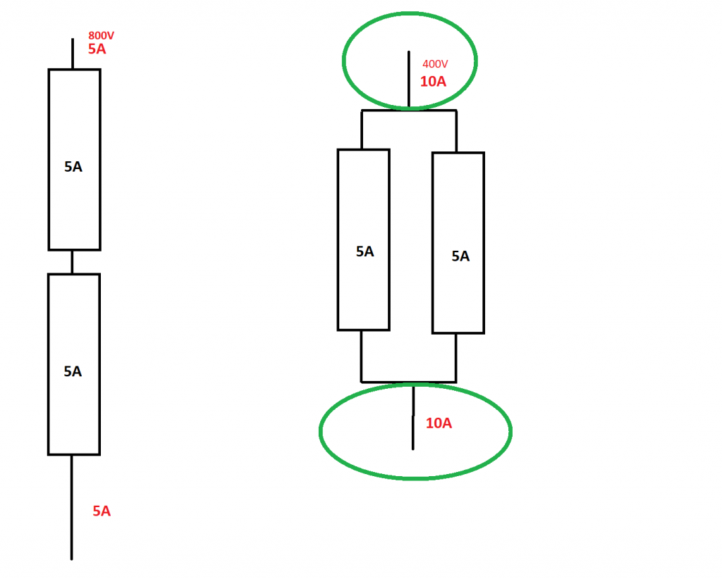
Nej, det hjälper ju inte. Det är exakt detta jag kan bevisa med en film där jag laddar på exakt bägge sätt fast i en skala på 1:100 spänniningsmässigt. Jag kan även ladda med 1 vs 6 seriekopplade celler för demonstration men det kommer gå lika fort.

Över resp. battericell är det samma spänning dvs det flyter samma ström.

Det är bara i det inringade gröna området som strömmen är högre. Rent principiellt gör man ju inte kablaget för smalt så att värmen skenar utan man har grövre kablar vilket ger större vikt och högre kostnad. Det kommer i praktiken inte bli varmare, utan tyngre och dyrare
400800.png
MSP ’23 Ultra Red/black 21” Arachnid
M3P ’21 Multicoat/black
Mazda Rx3 -73, Audi A5
Användarvisningsbild
AAKEE
Teslaägare
Inlägg: 6816
Blev medlem: 04 nov 2020 20:12
Ort: Boden
Referralkod: ts.la/ke18519

Re: 400V vs 800V

Inlägg av AAKEE »

iAkita skrev: 16 okt 2023 13:59
Jag har inte hunnit med att fundera över detta så det är möjligt att jag gör bort mig nu, men vad är fel i resonemanget nedan?
För att vara riktigt tydlig, det är exakt det här jag har sagt sedan mitt första inlägg.

Det som kommer att begränsa laddtiden rent tekniskt (om vi bortser från att olika tillverkare kanske låter batterierna ta olika stryk innan CV-fasen nås) är cellens inre resistans som avgöra hur mycket ström cellen kommer ta emot.

Man kan trixa exakt hur mycket man vill med olika antal i serie eller parallell, det gör ingen skillnad när det gäller cellens möjlighet att ta emot ström.
MSP ’23 Ultra Red/black 21” Arachnid
M3P ’21 Multicoat/black
Mazda Rx3 -73, Audi A5
Användarvisningsbild
Niklas Z
Teslaägare
Inlägg: 3776
Blev medlem: 13 jan 2015 21:59
Ort: Uppsala
Referralkod: ts.la/niklas42449

Re: 400V vs 800V

Inlägg av Niklas Z »

Det är ju det som är följden av att vi har ett stort antal celler kopplade både parallellt och i serie. Med dubbla spänningen in i batteripaketet kommer vi att ha hälften så många kedjor av celler parallellt, men dubbelt så många celler i serie i varje kedja. Eftersom dubbla spänningen leder till halva strömmen för en given effekt, kommer ändå varje kedja av seriekopplade celler att få samma ström. I och med att strömmen måste löpa genom alla celler i en kedja får de enskilda cellerna samma ström oavsett vilken kombination av parallell- och seriekoppling vi har, för givna värden på total laddeffekt och den spänning som cellen kan arbeta med på ett säkert sätt.
Model 3 LR AWD, 2025, stealth grey med vit inredning.
iAkita
elbilist
Inlägg: 2822
Blev medlem: 11 dec 2016 21:15

Re: 400V vs 800V

Inlägg av iAkita »

AAKEE skrev: 16 okt 2023 14:10
iAkita skrev: 16 okt 2023 13:59
Jag har inte hunnit med att fundera över detta så det är möjligt att jag gör bort mig nu, men vad är fel i resonemanget nedan?

Tänk er två teoretiska batteripack med samma kapacitet (kWh). Det ena batteripacket består av 200 seriekopplade celler med en kapacitet på 100 Ah och en spänning på 840V vid fulladdat. Det andra batteripacket består av två parallellkopplade serier med 100 celler i varje, en kapacitet på 200 Ah, och en spänning på 420V vid fulladdat.

För att ladda dessa batterier fulla på en timme behöver man ladda med 100A i 840V batteriet, och med 200A i 420V batteriet. I 420V batteriet laddas varje serie om 100 celler med 420V och 100A. I 800V bilen laddas den enda serien om 200 celler med 840V och 100A. Man behöver alltså bara skicka in hälften så hög ström per cell i serien för att ladda 840V serien jämfört med 420V serien.

Nog borde väl det kunna ge betydligt högre värmeutveckling i 420V serien jämfört med 840V serien, och därmed begränsa laddningen/laddkurvan? I 420V batteriet måste man ladda 200Ah men i 840V batteriet bara 100Ah för att kunna plocka ut samma mängd energi.
Nej, det hjälper ju inte. Det är exakt detta jag kan bevisa med en film där jag laddar på exakt bägge sätt fast i en skala på 1:100 spänniningsmässigt. Jag kan även ladda med 1 vs 6 seriekopplade celler för demonstration men det kommer gå lika fort.

Över resp. battericell är det samma spänning dvs det flyter samma ström.

Det är bara i det inringade gröna området som strömmen är högre. Rent principiellt gör man ju inte kablaget för smalt så att värmen skenar utan man har grövre kablar vilket ger större vikt och högre kostnad. Det kommer i praktiken inte bli varmare, utan tyngre och dyrare

400800.png
Illustrativ bild! Har du en likadan med två korta parallellkopplade serier, där du kan indikera ström och spänning? Det är det gröna inringade området till höger i din figur jag är intresserad av, hur mycket det bidrar till uppvärmningen i ett tätt packat batteripack. Sen antar jag att det måste sitta någon sorts drop out diod mellan deparallellkopplade cellerna också, som bidrar ytterligare till förlusterna?
Cupra Born - 23
Peugeot e-5008 GT Ultimate -25
BMW i4 M50 -24 (Såld)
BMW iX3 -23 (Korttidsleasing)
Kia EV6 GT -23 (Såld)
Kia EV6 GT Line -22 (Såld)
VW ID4 1st Max -21 (Såld)
Kia e-Niro Advanced Tech -19 (Såld)
Renault Zoe Intense -16 (Såld)
Användarvisningsbild
Niklas Z
Teslaägare
Inlägg: 3776
Blev medlem: 13 jan 2015 21:59
Ort: Uppsala
Referralkod: ts.la/niklas42449

Re: 400V vs 800V

Inlägg av Niklas Z »

iAkita skrev: 16 okt 2023 18:19
Illustrativ bild! Har du en likadan med två korta parallellkopplade serier, där du kan indikera ström och spänning? Det är det gröna inringade området till höger i din figur jag är intresserad av, hur mycket det bidrar till uppvärmningen i ett tätt packat batteripack. Sen antar jag att det måste sitta någon sorts drop out diod mellan deparallellkopplade cellerna också, som bidrar ytterligare till förlusterna?
Ett överslag kan i alla fall ge en fingervisning. Om vi antar en ledararea på 100 mm^2 (vilket kan vara i underkant, det motsvarar drygt 11 mm diameter på ledaren) blir resistansen per meter 0,000167 för koppar. Med tex 400 A ger det 27 W utvecklad effekt per meter kabel.
Model 3 LR AWD, 2025, stealth grey med vit inredning.
Användarvisningsbild
AAKEE
Teslaägare
Inlägg: 6816
Blev medlem: 04 nov 2020 20:12
Ort: Boden
Referralkod: ts.la/ke18519

Re: 400V vs 800V

Inlägg av AAKEE »

iAkita skrev: 16 okt 2023 18:19

Illustrativ bild! Har du en likadan med två korta parallellkopplade serier, där du kan indikera ström och spänning? Det är det gröna inringade området till höger i din figur jag är intresserad av, hur mycket det bidrar till uppvärmningen i ett tätt packat batteripack. Sen antar jag att det måste sitta någon sorts drop out diod mellan deparallellkopplade cellerna också, som bidrar ytterligare till förlusterna?
Halverar man strömmen kan man halvera arean på kabeln. Mer än så är det inte, egentligen.
Hade jag vart EV-tillverkare hade jag i första hand nyttjat skillnaden i spänning till att kunna göra kablage lättare (och billigare) för normala bilar.

Alla ledningar som du tänker på måste vara ratade för att klara bilen i maxfart/toppeffekt under den maximala tiden det är möjligt, så för exemplet Plaid med 850kW batterieffekt, så när man kortvarigt laddar 250kW får man cirka en tredjedel av strömmen, kanske aningen mer.
Minns jag inte fel är formeln för värmeförlusten i kabeln = I^2 x r, så med effekten = 1/3 blir värmeförlusten 1/9 ((1/3)^2) så 11% av värmeförlusten i toppeffekt. Vore märkligt om bilen inte kunde kyla det.

---> Dessutom, i vart fall i Teslafallet så värmer bilen batteriet aktivt under inledningsfasen på laddningen. För en SuC V3 med min M3P var target alltid 48C vid ankomst, sedan värmde bilen aktivt batteriet under inledande laddningsfas tills det var 55C. Efter det lät bilen temperaturen stiga till 58C innan den kylde för att bibehålla temperaturen.

Ska vi lägga på en dimension till, så vid högre SOC där laddeffekten är medioker så blir värmeutvecklingen enligt P = I^2 x r för låt oss säga 70kW cirka 8% av vad den blir för 250kW.
Värmeeffekten för kablage och ledningar är bara en bråkdel vid laddning + högre SOC av vad den är när man laddar med 250kW eller tar ut bilen på Autobahn.
Tesla är ju inte i första hand byggda för kalla norden utan kylsystemet är såklart anpassat för att fungera i riktigt varmt klimat. Jag har inte läst något om att någon blir nopead chargepower i tex Florida eller något. Påbygget på det resonemanget skulle i så fall vara att vi skulle få bättre laddeffekt här än jänkarna överlag.

Bilden, jag vet inte vad du ska ha den till så. I ett Tesla model 3-batteri med 96S46P (96 celler i serie och 46 parallellt) är i princip att se som att de 46 cellerna som är parallellkopplade är ihopsatta och fungerar som en 46 gånger så stor cell.

Jag vet inte vad du menar med drop out diod. Cellerna sitter nog med all säkerhet direkt lödda mot bussen, och på ena sidan den klassiska "fusen" som skulle gå att klippa (Som de säger inte riktigt fungerar i praktiken). Cellerna i sig har ingen egen voltage protection utan det löses av BMS. De 46 cellerna sitter så att säga ihop som om de vore en 46 ggr så stor cell.

[Edit]Glömde tydligen posta bilden, oklart om den är enligt önskemålet.
nyare.png
MSP ’23 Ultra Red/black 21” Arachnid
M3P ’21 Multicoat/black
Mazda Rx3 -73, Audi A5
Användarvisningsbild
flamman
Teslaägare
Inlägg: 953
Blev medlem: 08 apr 2021 15:35
Ort: Stockholm

Re: 400V vs 800V

Inlägg av flamman »

Cybertruck får 800V-arkitektur enligt Q3-rapporten:
IMG_1557.jpeg
Kia EV9 GT-line 7-sits Pebble Grey 2024
Model Y LR Quicksilver lev mars 2023 såld
Model Y P vit/sv lev. aug 2022 såld
Användarvisningsbild
AAKEE
Teslaägare
Inlägg: 6816
Blev medlem: 04 nov 2020 20:12
Ort: Boden
Referralkod: ts.la/ke18519

Re: 400V vs 800V

Inlägg av AAKEE »

flamman skrev: 18 okt 2023 23:13
Cybertruck får 800V-arkitektur enligt Q3-rapporten:
IMG_1557.jpeg
AAKEE skrev: 16 okt 2023 18:56
Hade jag vart EV-tillverkare hade jag i första hand nyttjat skillnaden i spänning till att kunna göra kablage lättare (och billigare) för normala bilar.
Japp, Tesla har fattat! :D
MSP ’23 Ultra Red/black 21” Arachnid
M3P ’21 Multicoat/black
Mazda Rx3 -73, Audi A5
iAkita
elbilist
Inlägg: 2822
Blev medlem: 11 dec 2016 21:15

Re: 400V vs 800V

Inlägg av iAkita »

AAKEE skrev: 18 okt 2023 23:21
flamman skrev: 18 okt 2023 23:13
Cybertruck får 800V-arkitektur enligt Q3-rapporten:
IMG_1557.jpeg
AAKEE skrev: 16 okt 2023 18:56
Hade jag vart EV-tillverkare hade jag i första hand nyttjat skillnaden i spänning till att kunna göra kablage lättare (och billigare) för normala bilar.
Japp, Tesla har fattat! :D
Det låter ju toppen! En Tesla model S har 4 kg kopparledningar i batteriet, och en Porsche Taycan bara 1 kg om jag minns rätt. Så det måste ju innebära en kostandsbesparing på nästan 500 kr per Cybertryck, och en viktreduktion på 3 kg. Inte illa! Synd att den inte kommer ladda snabbare än andra Teslor bara.
Cupra Born - 23
Peugeot e-5008 GT Ultimate -25
BMW i4 M50 -24 (Såld)
BMW iX3 -23 (Korttidsleasing)
Kia EV6 GT -23 (Såld)
Kia EV6 GT Line -22 (Såld)
VW ID4 1st Max -21 (Såld)
Kia e-Niro Advanced Tech -19 (Såld)
Renault Zoe Intense -16 (Såld)
iAkita
elbilist
Inlägg: 2822
Blev medlem: 11 dec 2016 21:15

Re: 400V vs 800V

Inlägg av iAkita »

Jag frågade Chat GPT om 800V arkitektur hos elbilar gör att de kan ladda snabbare än 400V bilar, och i så fall varför. Deras AI var väldigt bestämd att så var fallet. Jag försökte med vartenda argument mot som framförts mot det här i tråden, till ingen nytta.

Det var en spännande diskussion som började med simplistiska svar, vilket utvecklades till allt mer detaljrika svar. Sjukt imponerande faktiskt!

Jag kan inte redogöra för hela chatten här, det blev total 18 A4 sidor! Men om man ska tro på AI så är i alla fall anledningarna till att det går att ladda en 800V bil snabbare än en 400V bil två:

1. Mindre laddförluster, så även om lika många kW går in vid laddporten kommer 800V bilen ladda snabbare.
2. Högre värmeutveckling i 400V batteripacket.

Precis som jag trodde måste man se på motståndet på packnivå, inte på cellnivå, när man beräknar värmeutvecklingen. Motståndet i ett batteripack varierar enligt de få uppgifter som går att hitta mellan 0,05 och 0.25 ohm, beroende på temperatur m.m. Låt oss räkna på 0.05 ohm, för att vara snälla mot 400V bilen.

Som påpekats i tråden kan (värme)förlusten vid laddning beräknas med P=I^2R. Låt oss säga att vi laddar en 400V bil och en 800V bil med 200 kW, vilket det krävs 500A respektive 250A för att uppnå. Förlusterna i 400V bilen blir då 12,5 kW, och i 800V bilen 3.125 kW.
Om vi kopplar detta till punkt 1 och 2 ovan får vi att:

1. Den faktiska effekten som går in i batteriet på de två bilarna blir ca 195,5 kW i 800V bilen och 187,5 kW i 400V bilen.
2. Det utvecklas 3,125 kW värme i 800V bilen och 12,5 kW värme i 400V bilen.

Punkt 1 motsvarar en ”charging efficiency” på 98 respektive 94%. Det är nog orealistiskt högt, vilket visar att motståndet som använts vid beräkningarna antagligen är i underkant. Till exempel har jag sett en beräkning av Siemens att värmeförlusterna för en Model 3 vid Pikes Peaks Hill Climb var drygt 20 kW, vilket skulle motsvara knappt 10% värmeförluster vid maximalt effektuttag. Det i sin tur matchar den maximal laddeffekten ganska bra. Rimliga siffror alltså. Enligt samma artikel kan Model 3 kyla batteriet med 10,5 kW. Det blir alltså drygt 10 kW värmeöverskott som bilens kylsystem inte kan hantera, vilket gör att värmen stiger snabbt om man behåller den höga laddhastigheten över tid.

En Kia EV6, som är en 800V bil, kan ”bara” kyla batteriet med drygt 4 kW. Samtidigt är värmeförlusterna enligt beräkningarna ovan 3.125 kW. Om vi antar att dessa beräkningar underskattar värmeutvecklingen lika mycket som för den hypotetiska 400V bilen, så är de faktiska värmeförlusterna knappt 6 kW. Det innebär med andra ord att värmeöverskottet vid laddning som inte kan kylas bort är knappt 2 kW. En Model 3 kommer därför utveckla minst 8 kW mer värme som inte går att kyla bort vid laddning med 200 kW än vad en Kia EV6 gör. Inte för att Kia EV6 har andra celler, utan för att den har en 800V arkitektur medan Model 3 har en 400V arkitektur.
Cupra Born - 23
Peugeot e-5008 GT Ultimate -25
BMW i4 M50 -24 (Såld)
BMW iX3 -23 (Korttidsleasing)
Kia EV6 GT -23 (Såld)
Kia EV6 GT Line -22 (Såld)
VW ID4 1st Max -21 (Såld)
Kia e-Niro Advanced Tech -19 (Såld)
Renault Zoe Intense -16 (Såld)
Användarvisningsbild
Niklas Z
Teslaägare
Inlägg: 3776
Blev medlem: 13 jan 2015 21:59
Ort: Uppsala
Referralkod: ts.la/niklas42449

Re: 400V vs 800V

Inlägg av Niklas Z »

Varifrån kommer uppgifterna om resistans på packnivå?
Om ett batterisystem jobbar med 800 V på packnivå måste det ha dubbelt så många seriekopplade celler i varje kedja, samt hälften så många kedjor om totala kapaciteten i batteriet är densamma som i ett motsvarande 400 V batteri. Då blir resistansen 4 gånger så hög i 800 V batteriet, på packnivå, ifall identiska celler används.
Model 3 LR AWD, 2025, stealth grey med vit inredning.
Användarvisningsbild
RagWal
Teslaägare
Inlägg: 1222
Blev medlem: 06 dec 2018 19:29
Referralkod: ts.la/ragnar71607

Re: 400V vs 800V

Inlägg av RagWal »

iAkita skrev: 19 okt 2023 00:36
Jag frågade Chat GPT om 800V arkitektur hos elbilar gör att de kan ladda snabbare än 400V bilar, och i så fall varför. Deras AI var väldigt bestämd att så var fallet. Jag försökte med vartenda argument mot som framförts mot det här i tråden, till ingen nytta.

Det var en spännande diskussion som började med simplistiska svar, vilket utvecklades till allt mer detaljrika svar. Sjukt imponerande faktiskt!

Jag kan inte redogöra för hela chatten här, det blev total 18 A4 sidor! Men om man ska tro på AI så är i alla fall anledningarna till att det går att ladda en 800V bil snabbare än en 400V bil två:

1. Mindre laddförluster, så även om lika många kW går in vid laddporten kommer 800V bilen ladda snabbare.
2. Högre värmeutveckling i 400V batteripacket.

Precis som jag trodde måste man se på motståndet på packnivå, inte på cellnivå, när man beräknar värmeutvecklingen. Motståndet i ett batteripack varierar enligt de få uppgifter som går att hitta mellan 0,05 och 0.25 ohm, beroende på temperatur m.m. Låt oss räkna på 0.05 ohm, för att vara snälla mot 400V bilen.

Som påpekats i tråden kan (värme)förlusten vid laddning beräknas med P=I^2R. Låt oss säga att vi laddar en 400V bil och en 800V bil med 200 kW, vilket det krävs 500A respektive 250A för att uppnå. Förlusterna i 400V bilen blir då 12,5 kW, och i 800V bilen 3.125 kW.
Om vi kopplar detta till punkt 1 och 2 ovan får vi att:

1. Den faktiska effekten som går in i batteriet på de två bilarna blir ca 195,5 kW i 800V bilen och 187,5 kW i 400V bilen.
2. Det utvecklas 3,125 kW värme i 800V bilen och 12,5 kW värme i 400V bilen.

Punkt 1 motsvarar en ”charging efficiency” på 98 respektive 94%. Det är nog orealistiskt högt, vilket visar att motståndet som använts vid beräkningarna antagligen är i underkant. Till exempel har jag sett en beräkning av Siemens att värmeförlusterna för en Model 3 vid Pikes Peaks Hill Climb var drygt 20 kW, vilket skulle motsvara knappt 10% värmeförluster vid maximalt effektuttag. Det i sin tur matchar den maximal laddeffekten ganska bra. Rimliga siffror alltså. Enligt samma artikel kan Model 3 kyla batteriet med 10,5 kW. Det blir alltså drygt 10 kW värmeöverskott som bilens kylsystem inte kan hantera, vilket gör att värmen stiger snabbt om man behåller den höga laddhastigheten över tid.

En Kia EV6, som är en 800V bil, kan ”bara” kyla batteriet med drygt 4 kW. Samtidigt är värmeförlusterna enligt beräkningarna ovan 3.125 kW. Om vi antar att dessa beräkningar underskattar värmeutvecklingen lika mycket som för den hypotetiska 400V bilen, så är de faktiska värmeförlusterna knappt 6 kW. Det innebär med andra ord att värmeöverskottet vid laddning som inte kan kylas bort är knappt 2 kW. En Model 3 kommer därför utveckla minst 8 kW mer värme som inte går att kyla bort vid laddning med 200 kW än vad en Kia EV6 gör. Inte för att Kia EV6 har andra celler, utan för att den har en 800V arkitektur medan Model 3 har en 400V arkitektur.
Nej. Eftersom merparten av den impedansen du räknar på ligger i cellerna så kan du inte räkna så. Förlusterna i cellerna skiljer sig nämligen inte mellan fallen (givet samma celler). Enda skillnaden 400 vs 800 ligger i yttre resistanser, tex Batteri - Motorstyrning (vid urladdning) och Laddare till batteri. (vid laddning). Den påverkan är yttepytte, som det heter.

Har du 1m mellan batteri och motorstyrning och 50mm2 kopparkabel och kör 500A genom denna så får du 0,36V spänningsfall, dvs 180W effektutveckling.
Användarvisningsbild
Niklas Z
Teslaägare
Inlägg: 3776
Blev medlem: 13 jan 2015 21:59
Ort: Uppsala
Referralkod: ts.la/niklas42449

Re: 400V vs 800V

Inlägg av Niklas Z »

RagWal skrev: 19 okt 2023 08:25
Har du 1m mellan batteri och motorstyrning och 50mm2 kopparkabel och kör 500A genom denna så får du 0,36V spänningsfall, dvs 180W effektutveckling.
Jag tror du räknar fel här. Med 50 * 10^(-6) m^2 ledararea och en resistivitet hos koppar på c:a 1,7*10^(-8) blir resistansen per meter 3,4*10^(-4) Ohm, således 0,17 V spänningsfall och därmed 85 W värmeutveckling. Det motsäger dock inte ditt övergripande resonemang. Tvärtom, blir ju värmeutvecklingen ännu lägre.
Model 3 LR AWD, 2025, stealth grey med vit inredning.
Användarvisningsbild
RagWal
Teslaägare
Inlägg: 1222
Blev medlem: 06 dec 2018 19:29
Referralkod: ts.la/ragnar71607

Re: 400V vs 800V

Inlägg av RagWal »

Niklas Z skrev: 19 okt 2023 08:56
RagWal skrev: 19 okt 2023 08:25
Har du 1m mellan batteri och motorstyrning och 50mm2 kopparkabel och kör 500A genom denna så får du 0,36V spänningsfall, dvs 180W effektutveckling.
Jag tror du räknar fel här. Med 50 * 10^(-6) m^2 ledararea och en resistivitet hos koppar på c:a 1,7*10^(-8) blir resistansen per meter 3,4*10^(-4) Ohm, således 0,17 V spänningsfall och därmed 85 W värmeutveckling. Det motsäger dock inte ditt övergripande resonemang. Tvärtom, blir ju värmeutvecklingen ännu lägre.
Räknade med returledaren också. + och -, fram och tillbaka så att säga.
Användarvisningsbild
Niklas Z
Teslaägare
Inlägg: 3776
Blev medlem: 13 jan 2015 21:59
Ort: Uppsala
Referralkod: ts.la/niklas42449

Re: 400V vs 800V

Inlägg av Niklas Z »

RagWal skrev: 19 okt 2023 10:27
Niklas Z skrev: 19 okt 2023 08:56
RagWal skrev: 19 okt 2023 08:25
Har du 1m mellan batteri och motorstyrning och 50mm2 kopparkabel och kör 500A genom denna så får du 0,36V spänningsfall, dvs 180W effektutveckling.
Jag tror du räknar fel här. Med 50 * 10^(-6) m^2 ledararea och en resistivitet hos koppar på c:a 1,7*10^(-8) blir resistansen per meter 3,4*10^(-4) Ohm, således 0,17 V spänningsfall och därmed 85 W värmeutveckling. Det motsäger dock inte ditt övergripande resonemang. Tvärtom, blir ju värmeutvecklingen ännu lägre.
Räknade med returledaren också. + och -, fram och tillbaka så att säga.
OK. Då är jag med.
Model 3 LR AWD, 2025, stealth grey med vit inredning.
Användarvisningsbild
AAKEE
Teslaägare
Inlägg: 6816
Blev medlem: 04 nov 2020 20:12
Ort: Boden
Referralkod: ts.la/ke18519

Re: 400V vs 800V

Inlägg av AAKEE »

Niklas Z skrev: 19 okt 2023 07:37
Varifrån kommer uppgifterna om resistans på packnivå?
Om ett batterisystem jobbar med 800 V på packnivå måste det ha dubbelt så många seriekopplade celler i varje kedja, samt hälften så många kedjor om totala kapaciteten i batteriet är densamma som i ett motsvarande 400 V batteri. Då blir resistansen 4 gånger så hög i 800 V batteriet, på packnivå, ifall identiska celler används.
Den stora värmeutvecklingen i batteriet eller bilen som helhet vid laddning är inte kablaget.
Det är battericellerna som står för den.

Kör vi exemplet med panasonic NCR18650 eftersom den cellen testats väldigt mycket i forskning och sitter i tex model S, eller väldigt närbesläktade celler så har resp cell runt 34mOhm inre resistans vid +50C.

Vid 80% laddar en Plaid ungefär 80kW och celltemp är minst 50C.

Med P = I^2r blir det knappt 0.25W*värme per cell, eller 2kW för alla 7920 cellerna.
Forskningsrapporterna talar för att det sker exotermiska reaktioner utöver ren inre resistans och att inre resistansen står för 50-60% av totala värmeutvecklingen.
Så, kalla det 4kW vid 80%.
Det är ingen stor sak att kyla det när man har ett medie som är 50C.

Det är dessutom så enkelt att man kan kika på hur mycket ström man köpte av superchargern och jämföra med hur mycket ström man fyllde på i bilen.
Det är inga stora förluster, inklusive förvärmningen som alltid sker vid inkoppling till SuC v3 så är det kanske i storleksordningen 15% förluster från man fyllt på tills man kört ut strömmen igen (en del av förlusterna uppstår vid urladdningen).

Att en Tesla skulle ha svårt att kyla batteriet är helt enkelt inte rimligt. Bilen strävar efter att få upp temperaturen på batteriet.

Eftersom förlusterna är i kvadrat på strömmen så blir det förhållandevis små värmeförluster i kW räknat vid högre SOC när strömmarna är små.
Hade det legat till så att bara det var gränssättande för Teslas del skulle bilen ladda snabbare när batteriet blir alltmer fullt, eftersom strömmen går ned väldigt mycket.

Dubblerad spänning halverar strömmen och därmed förlusterna(på kablage och strömrails i batteriet, inte i cellerna) så länge man bibehåller arean på kablage, vilket inte är sannolikt.

Förlusterna man kikar på är sannolikt vid normal landsvägsåkning (15-30kW-ish).
Där anpassas kablaget så att det ger acceptabla förluster vid de effekterna.
Det innefattar ganska många meter högspänningskabel i en 4WD tesla i vart fall så nog blir det besparingar i vikt.

Det finns nog ingen ingenjör som jobbar med sånt här som inte räknar på förluster och inte anpassar kablaget efter förutsättningarna.


Man kan helt släppa kylfrågan. Det är en ikkefråga, alldeles speciellt vid hög SOC.
Hade man det problemet och anslöt bilen vid lite högre SOC skulle man ju få bilen att ladda fortare eftersom det finns en avsevärd energibuffert i att värma batteriet innan kylsystemet måste kyla bort hels effekten.


*) 80 kW av 100 kWh batteri = 0.8C
(0.8 x cellens kapacitet, 3.3Ah)^2 x 0.034 ohm = 0.24W.
MSP ’23 Ultra Red/black 21” Arachnid
M3P ’21 Multicoat/black
Mazda Rx3 -73, Audi A5
Användarvisningsbild
AAKEE
Teslaägare
Inlägg: 6816
Blev medlem: 04 nov 2020 20:12
Ort: Boden
Referralkod: ts.la/ke18519

Re: 400V vs 800V

Inlägg av AAKEE »

Den enkla sanningen, som jag beskrivit sedan sida ett i tråden är att cellerna begränsar hur fort vi kan ladda dem.

400-V-system kan också behägränsa, som andra snabbladdare än Teslas tydligen gör.

Men det hjälper inte att byta till 800V i teslafallet, där cellerna sätter gränsen.
Man förvärmer cellerna av två anledningar:
- Erhålla snabbare laddning mht lägre intern resistans. Detta eftersom cellernas resistans är högre vid lägre temp.
- Minska degraderingen av batteriet pga lithium plating.
MSP ’23 Ultra Red/black 21” Arachnid
M3P ’21 Multicoat/black
Mazda Rx3 -73, Audi A5
Användarvisningsbild
Niklas Z
Teslaägare
Inlägg: 3776
Blev medlem: 13 jan 2015 21:59
Ort: Uppsala
Referralkod: ts.la/niklas42449

Re: 400V vs 800V

Inlägg av Niklas Z »

AAKEE skrev: 19 okt 2023 15:31
Niklas Z skrev: 19 okt 2023 07:37
Varifrån kommer uppgifterna om resistans på packnivå?
Om ett batterisystem jobbar med 800 V på packnivå måste det ha dubbelt så många seriekopplade celler i varje kedja, samt hälften så många kedjor om totala kapaciteten i batteriet är densamma som i ett motsvarande 400 V batteri. Då blir resistansen 4 gånger så hög i 800 V batteriet, på packnivå, ifall identiska celler används.
Den stora värmeutvecklingen i batteriet eller bilen som helhet vid laddning är inte kablaget.
Det är battericellerna som står för den.
Det var min utgångspunkt. För ett givet antal celler, som vi endera gör en kombination av serie- och parallellkoppling för att få 800 V system, eller en kombination av serie- och parallellkoppling för att få 400 V, så kommer den totala resistansen i batteriet att bli 4 ggr så stor i 800 V fallet jämfört med 400 V fallet, om vi utgår från att allt utom cellernas resistans är försumbar. I och med det så blir iAkitas uträkning för hela batteripacket missvisande, eftersom han räknar med samma R i båda fallen, när han sätter in I = 500 A resp I = 250 A i P=I^2R.
Model 3 LR AWD, 2025, stealth grey med vit inredning.
iAkita
elbilist
Inlägg: 2822
Blev medlem: 11 dec 2016 21:15

Re: 400V vs 800V

Inlägg av iAkita »

AAKEE skrev: 19 okt 2023 15:31

Att en Tesla skulle ha svårt att kyla batteriet är helt enkelt inte rimligt. Bilen strävar efter att få upp temperaturen på batteriet.

Eftersom förlusterna är i kvadrat på strömmen så blir det förhållandevis små värmeförluster i kW räknat vid högre SOC när strömmarna är små.
Hade det legat till så att bara det var gränssättande för Teslas del skulle bilen ladda snabbare när batteriet blir alltmer fullt, eftersom strömmen går ned väldigt mycket.

Dubblerad spänning halverar strömmen och därmed förlusterna(på kablage och strömrails i batteriet, inte i cellerna) så länge man bibehåller arean på kablage, vilket inte är sannolikt.

Förlusterna man kikar på är sannolikt vid normal landsvägsåkning (15-30kW-ish).
Där anpassas kablaget så att det ger acceptabla förluster vid de effekterna.
Det innefattar ganska många meter högspänningskabel i en 4WD tesla i vart fall så nog blir det besparingar i vikt.

Det finns nog ingen ingenjör som jobbar med sånt här som inte räknar på förluster och inte anpassar kablaget efter förutsättningarna.


Man kan helt släppa kylfrågan. Det är en ikkefråga, alldeles speciellt vid hög SOC.
Hade man det problemet och anslöt bilen vid lite högre SOC skulle man ju få bilen att ladda fortare eftersom det finns en avsevärd energibuffert i att värma batteriet innan kylsystemet måste kyla bort hels effekten.

*) 80 kW av 100 kWh batteri = 0.8C
(0.8 x cellens kapacitet, 3.3Ah)^2 x 0.034 ohm = 0.24W.
Självklart måste Tesla precis som alla andra elbilar kyla batteriet under laddning (när det väl kommit upp i måltemperaturen för att optimera laddningen). Det finns en anledning till att elbilar med passivt eller luftkylda batterier inte går att snabbladda upprepat antal gånger. Du kan väl omöjligt ha missat begreppet rapidgate?
Cupra Born - 23
Peugeot e-5008 GT Ultimate -25
BMW i4 M50 -24 (Såld)
BMW iX3 -23 (Korttidsleasing)
Kia EV6 GT -23 (Såld)
Kia EV6 GT Line -22 (Såld)
VW ID4 1st Max -21 (Såld)
Kia e-Niro Advanced Tech -19 (Såld)
Renault Zoe Intense -16 (Såld)
Användarvisningsbild
AAKEE
Teslaägare
Inlägg: 6816
Blev medlem: 04 nov 2020 20:12
Ort: Boden
Referralkod: ts.la/ke18519

Re: 400V vs 800V

Inlägg av AAKEE »

Niklas Z skrev: 19 okt 2023 16:21
AAKEE skrev: 19 okt 2023 15:31
Niklas Z skrev: 19 okt 2023 07:37
Varifrån kommer uppgifterna om resistans på packnivå?
Om ett batterisystem jobbar med 800 V på packnivå måste det ha dubbelt så många seriekopplade celler i varje kedja, samt hälften så många kedjor om totala kapaciteten i batteriet är densamma som i ett motsvarande 400 V batteri. Då blir resistansen 4 gånger så hög i 800 V batteriet, på packnivå, ifall identiska celler används.
Den stora värmeutvecklingen i batteriet eller bilen som helhet vid laddning är inte kablaget.
Det är battericellerna som står för den.
Det var min utgångspunkt. För ett givet antal celler, som vi endera gör en kombination av serie- och parallellkoppling för att få 800 V system, eller en kombination av serie- och parallellkoppling för att få 400 V, så kommer den totala resistansen i batteriet att bli 4 ggr så stor i 800 V fallet jämfört med 400 V fallet, om vi utgår från att allt utom cellernas resistans är försumbar. I och med det så blir iAkitas uträkning för hela batteripacket missvisande, eftersom han räknar med samma R i båda fallen, när han sätter in I = 500 A resp I = 250 A i P=I^2R.
Exakt!
MSP ’23 Ultra Red/black 21” Arachnid
M3P ’21 Multicoat/black
Mazda Rx3 -73, Audi A5
Användarvisningsbild
taliz
Teslaägare
Inlägg: 14902
Blev medlem: 16 nov 2014 12:04

Re: 400V vs 800V

Inlägg av taliz »

Nånstans runt 50-55c har jag fått uppfattningen är optimalt för hög effekt. Varmare än så blir det för varmt.
https://youtu.be/6RhYY_4Wzls - the price of gas

Perfect is the enemy of good.

Time is the coin of your life. You spend it. Do not allow others to spend it for you.
Användarvisningsbild
AAKEE
Teslaägare
Inlägg: 6816
Blev medlem: 04 nov 2020 20:12
Ort: Boden
Referralkod: ts.la/ke18519

Re: 400V vs 800V

Inlägg av AAKEE »

iAkita skrev: 19 okt 2023 18:05
AAKEE skrev: 19 okt 2023 15:31

Att en Tesla skulle ha svårt att kyla batteriet är helt enkelt inte rimligt. Bilen strävar efter att få upp temperaturen på batteriet.
Självklart måste Tesla precis som alla andra elbilar kyla batteriet under laddning (när det väl kommit upp i måltemperaturen för att optimera laddningen). Det finns en anledning till att elbilar med passivt eller luftkylda batterier inte går att snabbladda upprepat antal gånger. Du kan väl omöjligt ha missat begreppet rapidgate?
Jag hoppas inte mitt inlägg påskiner att tesla inte kyler batteriet? För det är inte det jag skrev, hoppas jag.

Jag tror jag postade en bild med temperature targets för batteriet tidigare i tråden har jag för mig?

Data från min M3P
Värmer till 48C före en SuC v3
Värmer under SUC v3 till 55C
Låter temperaturen stiga till ca 58.
Kyler lagom så att celltemp är 58 under resten av sessionen.

Det är låga effekter vi pratar om och inget svårkylt. 10, 20 eller 50kW är inte svårt att kyla när mediet har betydligt högre temp än omgivningen.
MSP ’23 Ultra Red/black 21” Arachnid
M3P ’21 Multicoat/black
Mazda Rx3 -73, Audi A5
Skriv svar